Chat
Ask me anything
Ithy Logo

Classification des Méthodes d'Optimisation Combinatoire: Une Vue d'Ensemble

Exploration des différentes approches et techniques utilisées dans l'optimisation combinatoire pour résoudre des problèmes complexes.

classification-optimisation-combinatoire-ei1wm8q2

Points Clés de l'Optimisation Combinatoire

  • Optimisation Combinatoire: Trouver la meilleure solution parmi un ensemble fini de possibilités.
  • Complexité des Problèmes: Nécessité d'algorithmes efficaces (exacts ou approchés) pour résoudre des problèmes complexes.
  • Applications Diverses: Utilisation dans divers domaines tels que la logistique, la planification, et l'intelligence artificielle.

Introduction à l'Optimisation Combinatoire

L'optimisation combinatoire est une branche de l'optimisation en mathématiques appliquées et en informatique. Elle est étroitement liée à la recherche opérationnelle, à l'algorithmique et à la théorie de la complexité. Le but principal de l'optimisation combinatoire est de trouver, parmi un ensemble discret de solutions possibles, la "meilleure" solution qui maximise ou minimise une fonction objectif donnée, tout en satisfaisant un ensemble de contraintes.

Les problèmes d'optimisation combinatoire se caractérisent par un nombre fini, mais souvent très grand, de solutions possibles. Cette "explosion combinatoire" rend l'énumération exhaustive de toutes les solutions impraticable, nécessitant des algorithmes sophistiqués pour explorer efficacement l'espace de recherche. La difficulté de ces problèmes réside non seulement dans leur taille, mais aussi dans la complexité de leurs propriétés mathématiques, ce qui rend la conception d'algorithmes efficaces un défi majeur.

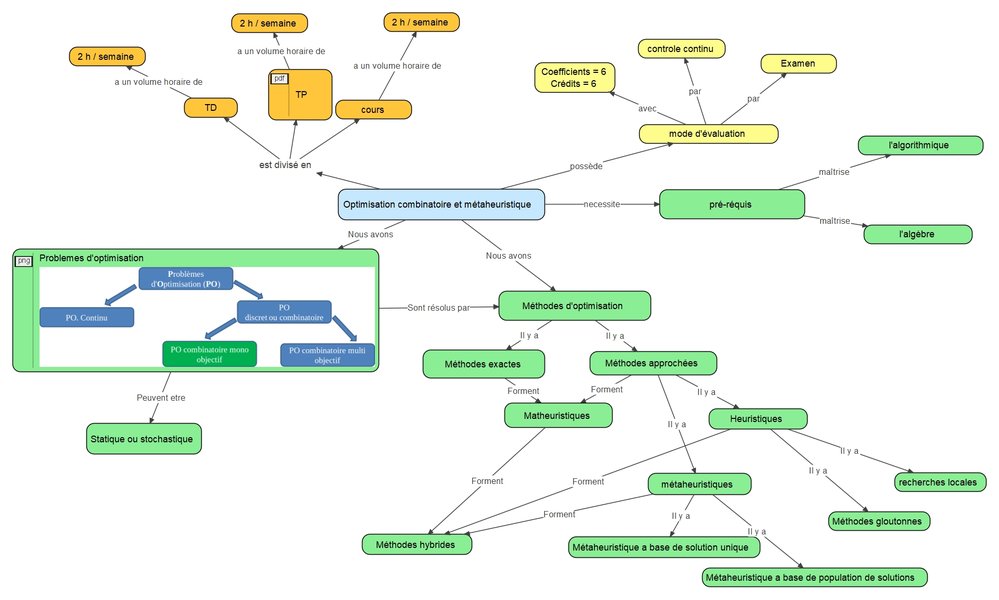
Méthodes de Résolution en Optimisation Combinatoire

Face à la complexité des problèmes d'optimisation combinatoire, diverses méthodes de résolution ont été développées. Ces méthodes peuvent être classées en deux grandes catégories : les méthodes exactes et les méthodes approchées (ou heuristiques).

Méthodes Exactes

Les méthodes exactes garantissent de trouver la solution optimale d'un problème d'optimisation combinatoire. Cependant, elles peuvent être coûteuses en termes de temps de calcul, en particulier pour les problèmes de grande taille. Parmi les méthodes exactes les plus courantes, on trouve :

  • Algorithmes gloutons: Ces algorithmes construisent une solution étape par étape en faisant à chaque étape le choix qui semble le meilleur sur le moment. Ils sont souvent simples à implémenter mais ne garantissent pas toujours l'optimalité.
  • Programmation dynamique: Cette technique décompose un problème en sous-problèmes plus petits, résout ces sous-problèmes, et stocke leurs solutions pour éviter de les recalculer. Elle est particulièrement efficace pour les problèmes ayant une structure récursive.
  • Séparation et évaluation (Branch and Bound): Cette méthode explore l'espace de recherche en divisant le problème en sous-problèmes plus petits et en calculant des bornes inférieures (ou supérieures) pour chaque sous-problème. Les sous-problèmes dont les bornes sont moins bonnes que la meilleure solution trouvée jusqu'à présent sont éliminés.
  • Algorithme du simplex: Principalement utilisé pour résoudre les problèmes d'optimisation linéaire.

Méthodes Approchées (Heuristiques et Métaheuristiques)

Les méthodes approchées, quant à elles, ne garantissent pas de trouver la solution optimale, mais elles peuvent fournir de "bonnes" solutions en un temps raisonnable. Ces méthodes sont particulièrement utiles pour les problèmes de grande taille où les méthodes exactes sont impraticables. On distingue deux types principaux de méthodes approchées :

  • Heuristiques: Ce sont des règles simples et intuitives qui permettent de trouver rapidement une solution acceptable. Elles sont souvent spécifiques à un problème donné et peuvent être basées sur l'expertise du domaine.
  • Métaheuristiques: Ce sont des algorithmes plus généraux qui peuvent être appliqués à une variété de problèmes d'optimisation. Elles combinent souvent des éléments de recherche locale et de recherche globale pour explorer l'espace de recherche de manière efficace. Parmi les métaheuristiques les plus populaires, on trouve :
    • Algorithmes génétiques: Inspirés par la théorie de l'évolution, ces algorithmes maintiennent une population de solutions potentielles et les améliorent itérativement en appliquant des opérateurs de sélection, de croisement et de mutation.
    • Recuit simulé: Cette méthode s'inspire du processus de recuit en métallurgie. Elle explore l'espace de recherche en acceptant parfois des solutions moins bonnes dans le but d'échapper aux optima locaux.
    • Recherche tabou: Cette méthode explore l'espace de recherche en se déplaçant itérativement vers les meilleures solutions voisines, tout en maintenant une liste tabou des solutions récemment visitées pour éviter de cycler.
    • Algorithmes de colonies de fourmis: Inspirés par le comportement des fourmis, ces algorithmes utilisent une population d'agents (fourmis) qui construisent des solutions en déposant des phéromones sur les chemins les plus prometteurs.

Classification Détaillée des Méthodes d'Optimisation Combinatoire

Voici une classification plus détaillée des méthodes d'optimisation combinatoire, présentée sous forme de tableau pour une meilleure compréhension :

Catégorie Méthode Description Avantages Inconvénients Exemples d'application
Méthodes Exactes Algorithmes gloutons Construction pas à pas d'une solution en choisissant le meilleur choix local à chaque étape. Simplicité, rapidité Ne garantit pas l'optimalité. Problème du voyageur de commerce (heuristique gloutonne), arbre couvrant minimal (algorithme de Prim).
Programmation dynamique Décomposition du problème en sous-problèmes, résolution des sous-problèmes, stockage des solutions. Optimalité, efficacité pour les problèmes récursifs. Peut être coûteuse en mémoire, applicable seulement à certains types de problèmes. Problème du sac à dos, ordonnancement de tâches.
Séparation et évaluation (Branch and Bound) Division du problème en sous-problèmes, calcul de bornes, élimination des sous-problèmes non prometteurs. Optimalité, peut être accélérée par de bonnes bornes. Peut être coûteuse en temps, dépend de la qualité des bornes. Problème du voyageur de commerce, problème d'affectation.
Algorithme du simplex Méthode itérative pour résoudre les problèmes d'optimisation linéaire en explorant les sommets du polyèdre des contraintes. Optimalité pour les problèmes linéaires, largement utilisé. Peut être coûteux pour les problèmes de très grande taille, sensible à la dégénérescence. Problèmes de production, planification des transports.
Méthodes Approchées Heuristiques Règles simples et intuitives pour trouver une solution acceptable rapidement. Simplicité, rapidité, adaptabilité à des problèmes spécifiques. Ne garantit pas l'optimalité, peut être de mauvaise qualité. Heuristiques pour le problème de coloration de graphe, heuristiques pour l'ordonnancement d'ateliers.
Algorithmes génétiques Inspiration de la théorie de l'évolution : population de solutions, sélection, croisement, mutation. Robustesse, exploration globale de l'espace de recherche. Peut être lente, nécessite un réglage fin des paramètres. Problèmes de conception, problèmes de routage.
Recuit simulé Inspiration du recuit en métallurgie : acceptation de solutions moins bonnes pour échapper aux optima locaux. Simplicité, capacité à échapper aux optima locaux. Nécessite un réglage fin des paramètres, peut être lente. Problèmes d'ordonnancement, problèmes de placement.
Recherche tabou Exploration de l'espace de recherche avec une liste tabou pour éviter de cycler. Efficacité, capacité à explorer des régions complexes de l'espace de recherche. Nécessite un réglage fin des paramètres, peut être sensible à la taille de la liste tabou. Problèmes de routage, problèmes d'ordonnancement.
Algorithmes de colonies de fourmis Inspiration du comportement des fourmis : agents construisant des solutions avec des phéromones. Adaptabilité, robustesse, parallélisation facile. Peut être lente, nécessite un réglage fin des paramètres. Problèmes de routage, problèmes d'ordonnancement.

Visualisation des Méthodes d'Optimisation

Pour mieux comprendre les différentes catégories de méthodes d'optimisation, voici quelques images illustrant des exemples concrets et des concepts clés :

Algorithme génétique

L'image ci-dessus illustre un exemple de cours sur l'optimisation combinatoire. La complexité de l'optimisation combinatoire nécessite des approches pédagogiques claires pour simplifier les concepts pour les étudiants. La théorie de l'optimisation combinatoire est utilisée dans de nombreux algorithmes et méthodes pour résoudre des problèmes complexes dans divers secteurs.


Illustration Vidéo des Types d'Algorithmes d'Optimisation

La vidéo ci-dessous offre une introduction claire et concise aux différents types d'algorithmes d'optimisation, ce qui peut aider à mieux comprendre leur classification et leurs applications.

Cette vidéo, intitulée "Types et classification des méthodes d'optimisation", présente une vue d'ensemble des différentes catégories d'algorithmes d'optimisation, incluant les méthodes discrètes vs. continues, linéaires vs. non linéaires, et déterministes vs. stochastiques. Elle est pertinente car elle aide à structurer la compréhension des différentes approches disponibles pour résoudre des problèmes d'optimisation, en particulier dans le contexte de l'optimisation combinatoire où le choix de la méthode appropriée est crucial pour l'efficacité et la performance.


Applications de l'Optimisation Combinatoire

L'optimisation combinatoire trouve des applications dans de nombreux domaines, notamment :

  • Logistique et transport: Optimisation des itinéraires de livraison, planification des tournées de véhicules, gestion des stocks.
  • Planification: Ordonnancement de tâches, allocation de ressources, gestion de projets.
  • Télécommunications: Conception de réseaux, routage de données.
  • Finance: Optimisation de portefeuilles, gestion des risques.
  • Intelligence artificielle: Apprentissage automatique, reconnaissance de formes.

Conclusion

L'optimisation combinatoire est un domaine riche et complexe, offrant une variété de méthodes pour résoudre des problèmes difficiles. Le choix de la méthode appropriée dépend des caractéristiques du problème, de la taille de l'espace de recherche et des exigences en termes de qualité de la solution et de temps de calcul. Les avancées continues dans ce domaine permettent de repousser les limites de ce qui est possible et d'améliorer l'efficacité de nombreux systèmes et processus.


Qu'est-ce que l'optimisation combinatoire ?

L'optimisation combinatoire est une branche des mathématiques appliquées et de l'informatique qui traite de la recherche de la meilleure solution parmi un ensemble fini de possibilités. Elle est utilisée pour résoudre des problèmes où le nombre de solutions possibles est très grand, ce qui rend l'énumération exhaustive impossible.

Quelles sont les principales méthodes utilisées en optimisation combinatoire ?

Les principales méthodes utilisées en optimisation combinatoire comprennent les algorithmes gloutons, la programmation dynamique, la séparation et évaluation (branch and bound), les heuristiques et les métaheuristiques (algorithmes génétiques, recuit simulé, recherche tabou, algorithmes de colonies de fourmis).

Quelle est la différence entre une heuristique et une métaheuristique ?

Une heuristique est une règle simple et intuitive spécifique à un problème donné, permettant de trouver rapidement une solution acceptable. Une métaheuristique est un algorithme plus général qui peut être appliqué à une variété de problèmes d'optimisation. Les métaheuristiques combinent souvent des éléments de recherche locale et globale pour explorer l'espace de recherche de manière efficace.

Dans quels domaines l'optimisation combinatoire est-elle appliquée ?

L'optimisation combinatoire est appliquée dans de nombreux domaines, notamment la logistique et le transport, la planification, les télécommunications, la finance et l'intelligence artificielle. Elle est utilisée pour optimiser les itinéraires, planifier les tâches, concevoir les réseaux, gérer les portefeuilles et améliorer les algorithmes d'apprentissage automatique.

Pourquoi l'optimisation combinatoire est-elle considérée comme difficile ?

L'optimisation combinatoire est considérée comme difficile en raison de l'"explosion combinatoire", où le nombre de solutions possibles augmente de manière exponentielle avec la taille du problème. Cela rend l'énumération exhaustive impraticable et nécessite des algorithmes sophistiqués pour explorer efficacement l'espace de recherche.


Références

leria-info.univ-angers.fr
3. Optimisation Combinatoire
bucket.theses-algerie.com
PDF
webia.lip6.fr
PDF
moodle.utc.fr
PDF

Last updated April 10, 2025
Ask Ithy AI
Download Article
Delete Article