Chat
Ask me anything
Ithy Logo

ปลดล็อกประสิทธิภาพสูงสุด: คู่มือฉบับสมบูรณ์สำหรับการสร้างขั้นตอนการทำงาน (Workflow) ที่ทรงพลัง

ค้นพบวิธีออกแบบ จัดการ และปรับปรุงขั้นตอนการทำงานของคุณเพื่อผลลัพธ์ที่ยอดเยี่ยมและความสำเร็จที่ยั่งยืน

guide-to-creating-workflows-raemg1oc

ไฮไลท์สำคัญ: กุญแจสู่การสร้าง Workflow ที่มีประสิทธิภาพ

  • การวางแผนที่ชัดเจน: เริ่มต้นด้วยการกำหนดเป้าหมาย ขอบเขต และผู้รับผิดชอบในแต่ละขั้นตอน เพื่อสร้างพื้นฐานที่แข็งแกร่งให้กับ Workflow ของคุณ
  • การแสดงภาพกระบวนการ: ใช้แผนภาพ (Flowchart) เพื่อให้เห็นภาพรวมของขั้นตอนการทำงาน ช่วยให้เข้าใจง่าย สื่อสารได้ชัดเจน และค้นพบจุดที่ต้องปรับปรุง
  • การปรับปรุงอย่างต่อเนื่อง: ทดสอบ ติดตามผล และปรับปรุง Workflow อยู่เสมอ เพื่อให้มั่นใจว่ายังคงมีประสิทธิภาพ ตอบโจทย์การทำงาน และพร้อมรับมือกับการเปลี่ยนแปลง

ความเข้าใจเบื้องต้นเกี่ยวกับขั้นตอนการทำงาน (Workflow)

ขั้นตอนการทำงาน หรือ Workflow หมายถึง ลำดับของกิจกรรมหรืองานที่เชื่อมโยงกันอย่างเป็นระบบ ถูกจัดตั้งขึ้นเพื่อให้บรรลุเป้าหมายหรือผลลัพธ์ที่เฉพาะเจาะจง เวิร์กโฟลว์ที่ดีจะช่วยให้การดำเนินงานเป็นไปอย่างราบรื่น มีประสิทธิภาพ ลดความซับซ้อนและความผิดพลาดที่อาจเกิดขึ้น โดยทั่วไปแล้ว เวิร์กโฟลว์มักเกี่ยวข้องกับบุคคลหลายฝ่าย แผนกต่างๆ และอาจมีกระบวนการตัดสินใจที่ซับซ้อน การมีขั้นตอนการทำงานที่ชัดเจนจึงเปรียบเสมือนแผนที่นำทางให้ทุกคนในองค์กรทราบว่าต้องทำอะไร เมื่อไหร่ และอย่างไร

ความสำคัญของการสร้างขั้นตอนการทำงานอยู่ที่การเพิ่มผลผลิต (Productivity) ลดความซ้ำซ้อนของงาน ทำให้มั่นใจได้ว่างานจะเสร็จสมบูรณ์ด้วยวิธีการที่มีประสิทธิภาพและประสิทธิผลสูงสุดเท่าที่จะเป็นไปได้ นอกจากนี้ยังช่วยในการระบุคอขวด (Bottlenecks) หรือขั้นตอนที่ไม่จำเป็นในกระบวนการ ทำให้สามารถปรับปรุงและพัฒนากระบวนการทำงานให้ดียิ่งขึ้นอย่างต่อเนื่อง

ภาพแสดงการวิเคราะห์ขั้นตอนการทำงาน

ภาพตัวอย่างการวิเคราะห์ขั้นตอนการทำงานเพื่อหาจุดปรับปรุง


ขั้นตอนการสร้างขั้นตอนการทำงาน (Workflow) อย่างละเอียด

การสร้างขั้นตอนการทำงานที่มีประสิทธิภาพนั้นต้องอาศัยการวางแผนและการดำเนินการอย่างเป็นระบบ โดยสามารถแบ่งออกเป็นขั้นตอนหลัก ๆ ได้ดังนี้:

1. กำหนดเป้าหมายและขอบเขตของ Workflow (Define Goals and Scope)

การระบุวัตถุประสงค์ที่ชัดเจน

เริ่มต้นด้วยการตอบคำถามว่า "Workflow นี้สร้างขึ้นเพื่ออะไร?" การมีเป้าหมายที่ชัดเจนจะช่วยให้การออกแบบ Workflow ตรงประเด็นและตอบสนองความต้องการได้อย่างแท้จริง เช่น ต้องการลดระยะเวลาในการอนุมัติเอกสาร, เพิ่มประสิทธิภาพในกระบวนการรับพนักงานใหม่, หรือปรับปรุงการจัดการคำสั่งซื้อของลูกค้า การระบุเป้าหมายจะช่วยกำหนดความคาดหวังและกำหนดเวลาที่เหมาะสมได้

การกำหนดขอบเขต

กำหนดจุดเริ่มต้น (Trigger) และจุดสิ้นสุด (Output) ของ Workflow ให้ชัดเจน เช่น Workflow การอนุมัติคำขอลาพักร้อน เริ่มต้นเมื่อพนักงานส่งคำขอ และสิ้นสุดเมื่อผู้จัดการอนุมัติหรือปฏิเสธ และมีการแจ้งผลให้พนักงานทราบ การกำหนดขอบเขตที่ชัดเจนช่วยให้มุ่งเน้นไปที่กลุ่มบุคคล งาน และกิจกรรมที่เกี่ยวข้องโดยตรงเท่านั้น

2. ระบุผู้เกี่ยวข้อง ทรัพยากร และความรับผิดชอบ (Identify Stakeholders, Resources, and Responsibilities)

การระบุผู้มีส่วนได้ส่วนเสีย

ทำรายการบุคคลหรือแผนกทั้งหมดที่เกี่ยวข้องใน Workflow รวมถึงผู้ที่มีหน้าที่ดำเนินการ อนุมัติ ตรวจสอบ หรือผู้ที่ต้องการรับทราบข้อมูลในแต่ละขั้นตอน การระบุผู้รับผิดชอบในแต่ละขั้นตอนเป็นสิ่งสำคัญเพื่อป้องกันความสับสนและความล่าช้า โดยเฉพาะอย่างยิ่งในจุดที่ต้องมีการอนุมัติหรือตรวจสอบ ซึ่งมักเป็นจุดที่เกิดคอขวดได้ง่าย

การสำรวจทรัพยากร

ตรวจสอบว่ามีทรัพยากรอะไรบ้างที่จำเป็นสำหรับการดำเนินงานใน Workflow เช่น บุคลากร ซอฟต์แวร์ เครื่องมือ หรือเอกสารข้อมูลต่างๆ เพื่อให้มั่นใจว่ามีทรัพยากรเพียงพอและพร้อมใช้งาน

3. รวบรวมและลำดับขั้นตอนงาน (List and Sequence Tasks)

การแจกแจงงานย่อย

แยกแยะกิจกรรมหรืองานทั้งหมดที่ต้องทำเพื่อให้ Workflow ดำเนินไปตั้งแต่ต้นจนจบ บันทึกรายละเอียดของแต่ละขั้นตอนให้ครบถ้วน เช่น สำหรับ Workflow การคำนวณพื้นที่สี่เหลี่ยม อาจมีขั้นตอนย่อยคือ: รับค่าความกว้าง, รับค่าความยาว, คำนวณพื้นที่ (กว้าง x ยาว), แสดงผลลัพธ์

การจัดลำดับขั้นตอน

จัดเรียงลำดับของงานให้ถูกต้องตามตรรกะและความจำเป็น ระบุว่างานใดต้องทำก่อน-หลัง งานใดสามารถทำพร้อมกันได้ (Parallel Tasks) หรืองานใดต้องรอให้ขั้นตอนก่อนหน้าเสร็จสิ้นก่อน (Sequential Tasks) การลำดับขั้นตอนที่ถูกต้องจะช่วยให้การทำงานไหลลื่นและมีประสิทธิภาพ

ตัวอย่างแผนภาพ Workflow แบบ Swimlane แสดงการแบ่งหน้าที่ความรับผิดชอบ

แผนภาพ Swimlane แสดงขั้นตอนการทำงานและผู้รับผิดชอบในแต่ละส่วน

4. สร้างแผนภาพ Workflow (Create a Workflow Diagram)

ความสำคัญของแผนภาพ

การสร้างแผนภาพ Workflow หรือ Flowchart เป็นเครื่องมือสำคัญที่ช่วยให้เห็นภาพรวมของกระบวนการทั้งหมดได้อย่างชัดเจน ทำให้ทุกคนที่เกี่ยวข้องเข้าใจลำดับขั้นตอน ทิศทางการไหลของงาน และจุดตัดสินใจต่างๆ ได้ง่ายขึ้น แผนภาพยังช่วยในการระบุจุดที่อาจเป็นปัญหา คอขวด หรือขั้นตอนที่ซ้ำซ้อนได้อีกด้วย

เครื่องมือสร้างแผนภาพ

มีเครื่องมือหลากหลายที่สามารถใช้สร้างแผนภาพ Workflow ได้ เช่น Miro, Canva, Lucidchart หรือแม้กระทั่งโปรแกรมพื้นฐานอย่าง Microsoft Visio หรือ Google Drawings เครื่องมือเหล่านี้มักมีสัญลักษณ์มาตรฐานสำหรับ Flowchart และเทมเพลตสำเร็จรูปให้เลือกใช้ ทำให้การสร้างแผนภาพทำได้สะดวกและรวดเร็ว

5. ทดสอบ วิเคราะห์ และปรับปรุง Workflow (Test, Analyze, and Optimize)

การทดสอบเบื้องต้น

ก่อนนำ Workflow ไปใช้งานจริง ควรมีการทดสอบกับกลุ่มผู้ใช้งานขนาดเล็กหรือจำลองสถานการณ์การทำงานจริง เพื่อตรวจสอบว่า Workflow สามารถทำงานได้ตามที่คาดหวังหรือไม่ มีจุดบกพร่อง หรือปัญหาใดๆ เกิดขึ้นหรือไม่ การทดสอบจะช่วยให้ค้นพบปัญหาและแก้ไขได้ก่อนที่จะส่งผลกระทบในวงกว้าง

การวิเคราะห์เพื่อปรับปรุง

รวบรวมข้อเสนอแนะจากผู้ทดสอบและวิเคราะห์ข้อมูลที่ได้จากการทดสอบ เพื่อหาแนวทางในการปรับปรุง Workflow ให้มีประสิทธิภาพมากยิ่งขึ้น เช่น ลดขั้นตอนที่ไม่จำเป็น ปรับเปลี่ยนลำดับงาน หรือเพิ่มความชัดเจนในบางขั้นตอน

6. ผสานระบบอัตโนมัติ (Incorporate Automation)

ในยุคดิจิทัล การนำระบบอัตโนมัติมาใช้กับ Workflow สามารถช่วยลดภาระงานที่ต้องทำซ้ำๆ ลดความผิดพลาดจากมนุษย์ (Human Error) และเพิ่มความรวดเร็วในการทำงานได้เป็นอย่างมาก พิจารณาว่ามีขั้นตอนใดใน Workflow ที่สามารถใช้เทคโนโลยีหรือซอฟต์แวร์เข้ามาช่วยจัดการโดยอัตโนมัติได้บ้าง เช่น การส่งอีเมลแจ้งเตือนอัตโนมัติ การอนุมัติเอกสารบางประเภท หรือการอัปเดตข้อมูลระหว่างระบบต่างๆ

7. นำไปใช้งาน ติดตามผล และพัฒนาอย่างต่อเนื่อง (Implement, Monitor, and Continuously Improve)

การนำไปปฏิบัติ

เมื่อ Workflow ได้รับการปรับปรุงและพร้อมใช้งานแล้ว ให้นำไปปรับใช้กับการทำงานจริง สื่อสารให้ผู้เกี่ยวข้องทุกคนเข้าใจ Workflow ใหม่ และให้การฝึกอบรมที่จำเป็น

การติดตามและประเมินผล

สร้างระบบสำหรับการติดตามและประเมินประสิทธิภาพของ Workflow อย่างสม่ำเสมอ รวบรวมข้อมูลเกี่ยวกับระยะเวลาที่ใช้ในแต่ละขั้นตอน ปัญหาที่พบ หรือข้อเสนอแนะจากผู้ใช้งาน ข้อมูลเหล่านี้จะเป็นประโยชน์อย่างยิ่งในการปรับปรุง Workflow ให้ดียิ่งขึ้นในอนาคต

การพัฒนาอย่างไม่หยุดนิ่ง

Workflow ไม่ควรเป็นสิ่งที่ตายตัว แต่ควรมีการปรับปรุงและพัฒนาอย่างต่อเนื่องเพื่อให้สอดคล้องกับสถานการณ์ทางธุรกิจที่เปลี่ยนแปลงไป เป้าหมายใหม่ๆ หรือเทคโนโลยีที่พัฒนาขึ้น การทบทวนและปรับปรุง Workflow เป็นระยะจะช่วยให้องค์กรสามารถรักษาความสามารถในการแข่งขันและเพิ่มประสิทธิภาพการทำงานได้อย่างยั่งยืน


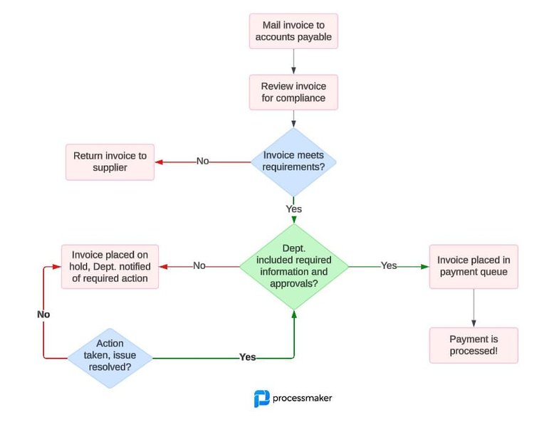
ตัวอย่าง Workflow: กระบวนการอนุมัติเอกสาร

เพื่อให้เห็นภาพชัดเจนยิ่งขึ้น ลองพิจารณาตัวอย่าง Workflow สำหรับกระบวนการอนุมัติเอกสารภายในองค์กร:

  1. ผู้ใช้งาน (User) สร้างและส่งเอกสาร: พนักงานสร้างเอกสารที่ต้องการอนุมัติ (เช่น คำขอสั่งซื้อ ใบลา) และส่งเข้าระบบ Workflow
  2. ระบบตรวจสอบความสมบูรณ์เบื้องต้น: ระบบอาจตรวจสอบว่าข้อมูลที่จำเป็นครบถ้วนหรือไม่ก่อนส่งต่อไป
  3. ผู้จัดการสายงาน (Line Manager) ตรวจสอบและอนุมัติขั้นแรก: เอกสารถูกส่งไปยังผู้จัดการสายงานเพื่อพิจารณา หากอนุมัติ จะส่งต่อไปยังขั้นตอนถัดไป หากไม่อนุมัติ อาจส่งกลับไปยังผู้ใช้งานเพื่อแก้ไขหรือถูกปฏิเสธ
  4. ผู้จัดการระดับสูง (Senior Manager) ตรวจสอบและอนุมัติขั้นสุดท้าย (ถ้าจำเป็น): สำหรับเอกสารบางประเภทที่ต้องการการอนุมัติจากระดับที่สูงขึ้น
  5. แจ้งผลการอนุมัติ: ผู้ใช้งานและผู้เกี่ยวข้องได้รับการแจ้งเตือนเกี่ยวกับผลการอนุมัติ
  6. จัดเก็บเอกสาร: เอกสารที่ได้รับการอนุมัติแล้วจะถูกจัดเก็บในระบบอย่างเป็นทางการ
  7. สิ้นสุดกระบวนการ

Mindmap: ภาพรวมกระบวนการสร้าง Workflow

ด้านล่างนี้คือแผนผังความคิด (Mindmap) ที่สรุปขั้นตอนหลักในการสร้าง Workflow เพื่อช่วยให้คุณเห็นภาพรวมและองค์ประกอบสำคัญต่างๆ ของกระบวนการออกแบบและพัฒนา Workflow ได้อย่างชัดเจนยิ่งขึ้น แผนผังนี้จะเริ่มต้นจากแนวคิดหลักและแตกแขนงออกเป็นรายละเอียดในแต่ละขั้นตอน

mindmap root["การสร้างขั้นตอนการทำงาน (Workflow Creation)"] id1["1. กำหนดเป้าหมายและขอบเขต"] id1_1["ระบุวัตถุประสงค์"] id1_2["กำหนดจุดเริ่มต้น (Trigger)"] id1_3["กำหนดจุดสิ้นสุด (Output)"] id2["2. ระบุผู้เกี่ยวข้องและทรัพยากร"] id2_1["ผู้ดำเนินการ"] id2_2["ผู้อนุมัติ"] id2_3["ผู้รับผิดชอบ"] id2_4["ซอฟต์แวร์/เครื่องมือ"] id3["3. รวบรวมและลำดับขั้นตอนงาน"] id3_1["แจกแจงงานย่อยทั้งหมด"] id3_2["จัดลำดับความสำคัญ (Sequential/Parallel)"] id4["4. สร้างแผนภาพ Workflow"] id4_1["ใช้สัญลักษณ์ Flowchart"] id4_2["เลือกเครื่องมือ (เช่น Miro, Lucidchart)"] id4_3["แสดงการไหลของงานและจุดตัดสินใจ"] id5["5. ทดสอบ วิเคราะห์ และปรับปรุง"] id5_1["ทดลองกับกลุ่มตัวอย่าง"] id5_2["รวบรวม Feedback"] id5_3["หาจุดคอขวด/ความซ้ำซ้อน"] id5_4["ปรับปรุงประสิทธิภาพ"] id6["6. ผสานระบบอัตโนมัติ (ถ้ามี)"] id6_1["ระบุงานที่ทำซ้ำๆ"] id6_2["เลือกใช้เทคโนโลยีช่วย"] id7["7. นำไปใช้งาน ติดตาม และพัฒนาต่อเนื่อง"] id7_1["สื่อสารและฝึกอบรมทีม"] id7_2["ติดตามผลการดำเนินงาน"] id7_3["ปรับปรุงเป็นระยะ"]

แผนผังความคิดนี้ช่วยให้คุณเห็นโครงสร้างของการสร้าง Workflow ตั้งแต่การวางแผนไปจนถึงการนำไปใช้และการปรับปรุงอย่างต่อเนื่อง ซึ่งเป็นแนวทางสำคัญในการพัฒนากระบวนการทำงานให้มีประสิทธิภาพสูงสุด


การเปรียบเทียบเครื่องมือสร้าง Workflow ยอดนิยม

การเลือกเครื่องมือที่เหมาะสมสำหรับการสร้างและจัดการ Workflow เป็นสิ่งสำคัญ ปัจจุบันมีซอฟต์แวร์และแพลตฟอร์มมากมายที่นำเสนอคุณสมบัติหลากหลายเพื่อตอบสนองความต้องการที่แตกต่างกัน แผนภูมิเรดาร์ด้านล่างนี้แสดงการเปรียบเทียบคุณสมบัติหลักของเครื่องมือสร้าง Workflow ยอดนิยมบางตัว โดยให้คะแนนจาก 1 (น้อยที่สุด) ถึง 5 (มากที่สุด) เพื่อช่วยให้คุณเห็นภาพรวมและพิจารณาเลือกใช้เครื่องมือที่สอดคล้องกับความต้องการขององค์กรของคุณมากที่สุด

แผนภูมิเรดาร์นี้เป็นเพียงการประเมินเบื้องต้น คุณสมบัติและความเหมาะสมของเครื่องมือแต่ละตัวอาจแตกต่างกันไปตามลักษณะการใช้งานและขนาดขององค์กร ควรศึกษาข้อมูลเพิ่มเติมและทดลองใช้งานก่อนตัดสินใจเลือกใช้


วิดีโอแนะนำ: การกำหนดกระบวนการ Workflow ของคุณ

เพื่อความเข้าใจที่ลึกซึ้งยิ่งขึ้นเกี่ยวกับการสร้างและจัดการ Workflow วิดีโอด้านล่างนี้จะอธิบายถึงความสำคัญของการมีวิธีการทำงานที่เป็นระบบ (Workflow) โดยเฉพาะสำหรับธุรกิจขนาดเล็ก และวิธีที่คุณสามารถกำหนดกระบวนการ Workflow ของคุณเองได้อย่างมีประสิทธิภาพ วิดีโอนี้ให้คำแนะนำที่เป็นประโยชน์เกี่ยวกับการระบุขั้นตอน การมอบหมายความรับผิดชอบ และการปรับปรุงกระบวนการทำงานเพื่อเพิ่มประสิทธิภาพโดยรวม

การรับชมวิดีโอนี้จะช่วยให้คุณเห็นภาพรวมและได้แนวคิดเพิ่มเติมในการนำหลักการ Workflow ไปปรับใช้กับงานหรือโครงการของคุณ เพื่อให้การทำงานเป็นไปอย่างราบรื่นและบรรลุเป้าหมายที่ตั้งไว้


ตารางสรุป: องค์ประกอบหลักในการออกแบบ Workflow

ตารางด้านล่างนี้สรุปองค์ประกอบสำคัญที่ควรพิจารณาในแต่ละขั้นตอนของการออกแบบและสร้าง Workflow ซึ่งจะช่วยให้คุณมั่นใจได้ว่าได้ครอบคลุมทุกแง่มุมที่จำเป็นเพื่อให้ได้ Workflow ที่มีประสิทธิภาพและใช้งานได้จริง

องค์ประกอบหลัก คำอธิบาย สิ่งที่ต้องพิจารณา
เป้าหมาย (Goal) ผลลัพธ์ที่ต้องการให้ Workflow บรรลุ ความชัดเจน, วัดผลได้, สอดคล้องกับวัตถุประสงค์รวมขององค์กร
ผู้เกี่ยวข้อง (Stakeholders) บุคคลหรือทีมที่เกี่ยวข้องกับ Workflow บทบาท, ความรับผิดชอบ, การสื่อสาร, การฝึกอบรม
ขั้นตอน (Steps/Tasks) กิจกรรมย่อยที่ประกอบกันเป็น Workflow ลำดับ, ความจำเป็น, ระยะเวลา, ทรัพยากรที่ใช้
จุดเริ่มต้น (Trigger) เหตุการณ์ที่ทำให้ Workflow เริ่มทำงาน ความชัดเจน, ความสม่ำเสมอ
จุดสิ้นสุด (Output/Outcome) ผลลัพธ์สุดท้ายของ Workflow ตรงตามเป้าหมาย, มีคุณภาพ, ส่งมอบทันเวลา
กฎเกณฑ์และเงื่อนไข (Rules & Conditions) ข้อกำหนดที่ควบคุมการดำเนินงานในแต่ละขั้นตอน การตัดสินใจ, การอนุมัติ, เส้นทางสำรอง (Alternative paths)
การวัดผล (Metrics) ตัวชี้วัดประสิทธิภาพของ Workflow ระยะเวลา, ต้นทุน, คุณภาพ, ความพึงพอใจของผู้ใช้
การปรับปรุง (Optimization) กระบวนการปรับปรุง Workflow ให้ดีขึ้น การลดความซ้ำซ้อน, การนำระบบอัตโนมัติมาใช้, การรับฟังข้อเสนอแนะ

การให้ความสำคัญกับองค์ประกอบเหล่านี้จะช่วยให้คุณสร้าง Workflow ที่ไม่เพียงแต่ทำงานได้ แต่ยังสามารถพัฒนาและปรับปรุงให้มีประสิทธิภาพสูงขึ้นได้อย่างต่อเนื่อง

ตัวอย่าง Flowchart สำหรับกระบวนการธนาคารออนไลน์

ตัวอย่างแผนภาพ Flowchart ที่แสดงขั้นตอนการทำงานของระบบธนาคารออนไลน์


คำถามที่พบบ่อย (FAQ)

Workflow คืออะไร และมีความสำคัญอย่างไร?

Workflow หรือ "ขั้นตอนการทำงาน" คือ ลำดับของกิจกรรมหรืองานที่เชื่อมโยงกันอย่างเป็นระบบ เพื่อให้บรรลุเป้าหมายที่กำหนดไว้ มีความสำคัญอย่างยิ่งในการช่วยจัดระเบียบการทำงาน เพิ่มประสิทธิภาพ ลดข้อผิดพลาดและความซ้ำซ้อน ทำให้มั่นใจได้ว่างานจะถูกดำเนินการอย่างถูกต้องและทันเวลา

ขั้นตอนแรกในการสร้าง Workflow คืออะไร?

ขั้นตอนแรกที่สำคัญที่สุดคือ การกำหนดเป้าหมาย (Define Goals) และ ขอบเขต (Scope) ของ Workflow ให้ชัดเจน คุณต้องเข้าใจว่าต้องการให้ Workflow นี้ช่วยแก้ปัญหาอะไร หรือบรรลุวัตถุประสงค์ใด รวมถึงกำหนดจุดเริ่มต้นและจุดสิ้นสุดของกระบวนการ

จำเป็นต้องใช้ซอฟต์แวร์พิเศษในการสร้าง Workflow หรือไม่?

ไม่จำเป็นเสมอไป สำหรับ Workflow ที่ไม่ซับซ้อนมากนัก คุณสามารถเริ่มต้นด้วยการวาดแผนภาพบนกระดาษ หรือใช้โปรแกรมพื้นฐานอย่าง Word หรือ Excel ได้ อย่างไรก็ตาม สำหรับ Workflow ที่มีความซับซ้อน หรือต้องการระบบอัตโนมัติ การใช้ซอฟต์แวร์จัดการ Workflow โดยเฉพาะ (เช่น Miro, Lucidchart, Monday.com) จะช่วยให้การสร้าง จัดการ และติดตามผลมีประสิทธิภาพมากขึ้น

จะรู้ได้อย่างไรว่า Workflow ที่สร้างขึ้นนั้นดีและมีประสิทธิภาพ?

Workflow ที่ดีควรจะ:
1. ชัดเจนและเข้าใจง่าย: ทุกคนที่เกี่ยวข้องสามารถเข้าใจขั้นตอนและความรับผิดชอบของตนเองได้
2. มีประสิทธิภาพ: ช่วยลดระยะเวลาการทำงาน ลดต้นทุน และลดความซ้ำซ้อน
3. ยืดหยุ่น: สามารถปรับเปลี่ยนได้เมื่อมีความจำเป็นหรือสถานการณ์เปลี่ยนแปลง
4. วัดผลได้: สามารถติดตามและประเมินผลการดำเนินงานได้
การทดสอบ Workflow, การรวบรวมความคิดเห็นจากผู้ใช้งาน และการติดตามตัวชี้วัดที่เกี่ยวข้อง จะช่วยให้คุณประเมินและปรับปรุง Workflow ได้อย่างต่อเนื่อง

ควรทบทวนและปรับปรุง Workflow บ่อยแค่ไหน?

ความถี่ในการทบทวนและปรับปรุง Workflow ขึ้นอยู่กับลักษณะของธุรกิจและความเปลี่ยนแปลงที่เกิดขึ้น โดยทั่วไปควรมีการทบทวนเป็นระยะ เช่น ทุก 6 เดือน หรือ 1 ปี หรือเมื่อมีการเปลี่ยนแปลงที่สำคัญในองค์กร เช่น การนำเทคโนโลยีใหม่มาใช้ การปรับโครงสร้างองค์กร หรือเมื่อพบว่า Workflow เดิมไม่มีประสิทธิภาพเท่าที่ควร


คำแนะนำสำหรับการค้นหาเพิ่มเติม


แหล่งอ้างอิง

thedigitalprojectmanager.com
How To Create A Workflow: 7 Simple Steps

Last updated May 13, 2025
Ask Ithy AI
Download Article
Delete Article